Motivated software developer and fast learner, passionate about solving complex problems. Takes ownership of tasks and delivers high-quality results. Experienced in building high-performance backend systems, telemetry processing pipelines, and data-driven dashboards using Python, InfluxDB, Docker, and multithreading, with additional expertise in NLP and text analysis.
Telemetry data processing and analytics platform
Mentored by: Next Silicon
Data Science Bootcamp 2025 (Data)
Responsibilities:
Defined a generic schema for incoming telemetry structures, based on analysis of telemetry data received from NVIDIA GPUs.
Research: Telemetry ingestion on the server using Kafka/RabbitMQ, batching incoming data for efficient storage in InfluxDB.
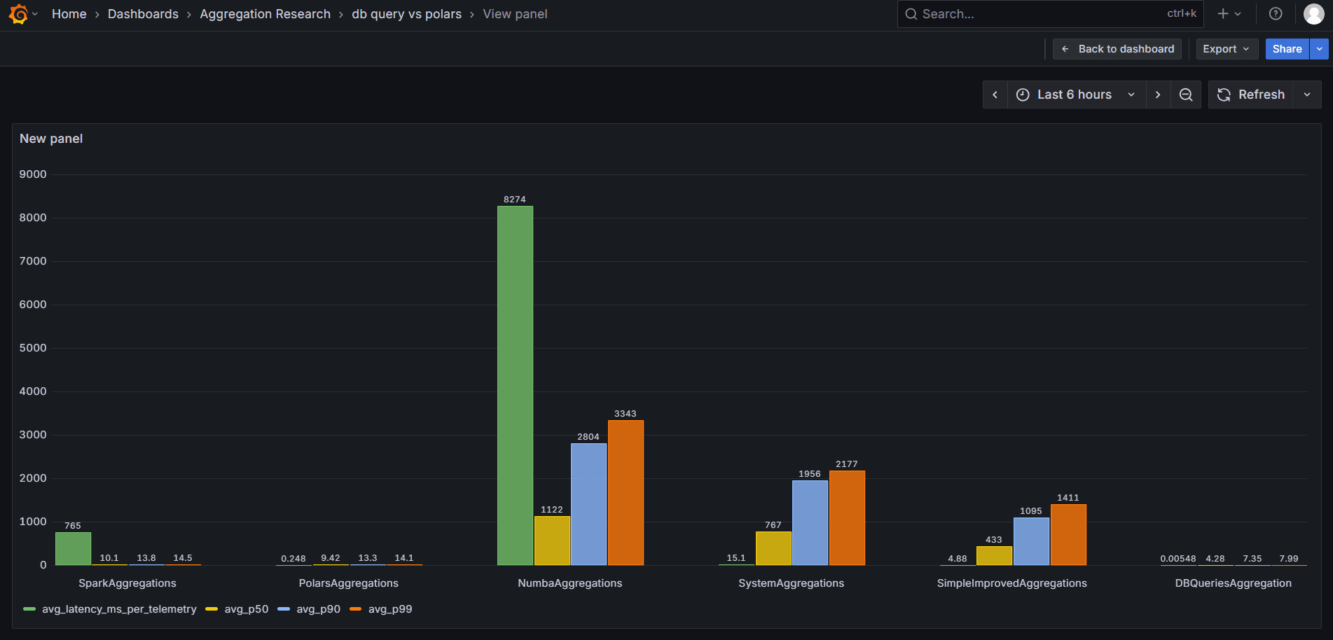
Evaluated multiple acceleration approaches — threading, Numba, Spark, and Polars — and selected the fastest solution, ultimately reducing query latency from 4.88 ms to 0.00548 ms through direct database queries for fast dashboards.
Executed complex SQL queries (JOIN, PIVOT, CTE) across multiple InfluxDB tables to aggregate raw telemetry for dashboards requiring combined metrics — such as correlating error counts with efficiency levels.
Migrated profiling data and logs into structured SQLite metrics tables, improving query performance and overall data visibility.
Integrated Grafana primarily for performance profiling and system monitoring.
Developed pytest tests for key components to validate functionality and handle important edge cases.

Co.mix – Automated Books Analyzer
• Applied NLP techniques including Named Entity Recognition, Coreference Resolution, and LLM-based description extraction to identify characters, locations, and descriptive attributes, associating them with the correct entities.
• Explored GPT architecture with PyTorch to understand transformer mechanisms.
• Designed and implemented a TextRank-based extractive summarization algorithm in C++, preserving narrative coherence and plot context.
Technologies: Python, PyTorch, C++, MongoDB
github link: https://github.com/RivkaW327/Co.mix
Working Proficiency